首页
|
中国石化网站群
|
官方微博
|
中国石化
关于我们
新闻动态
业务介绍
信息公开
人力资源
科技创新
美丽油田
网上信访
首页
>>
社会责任
>>
安全评价信息公开
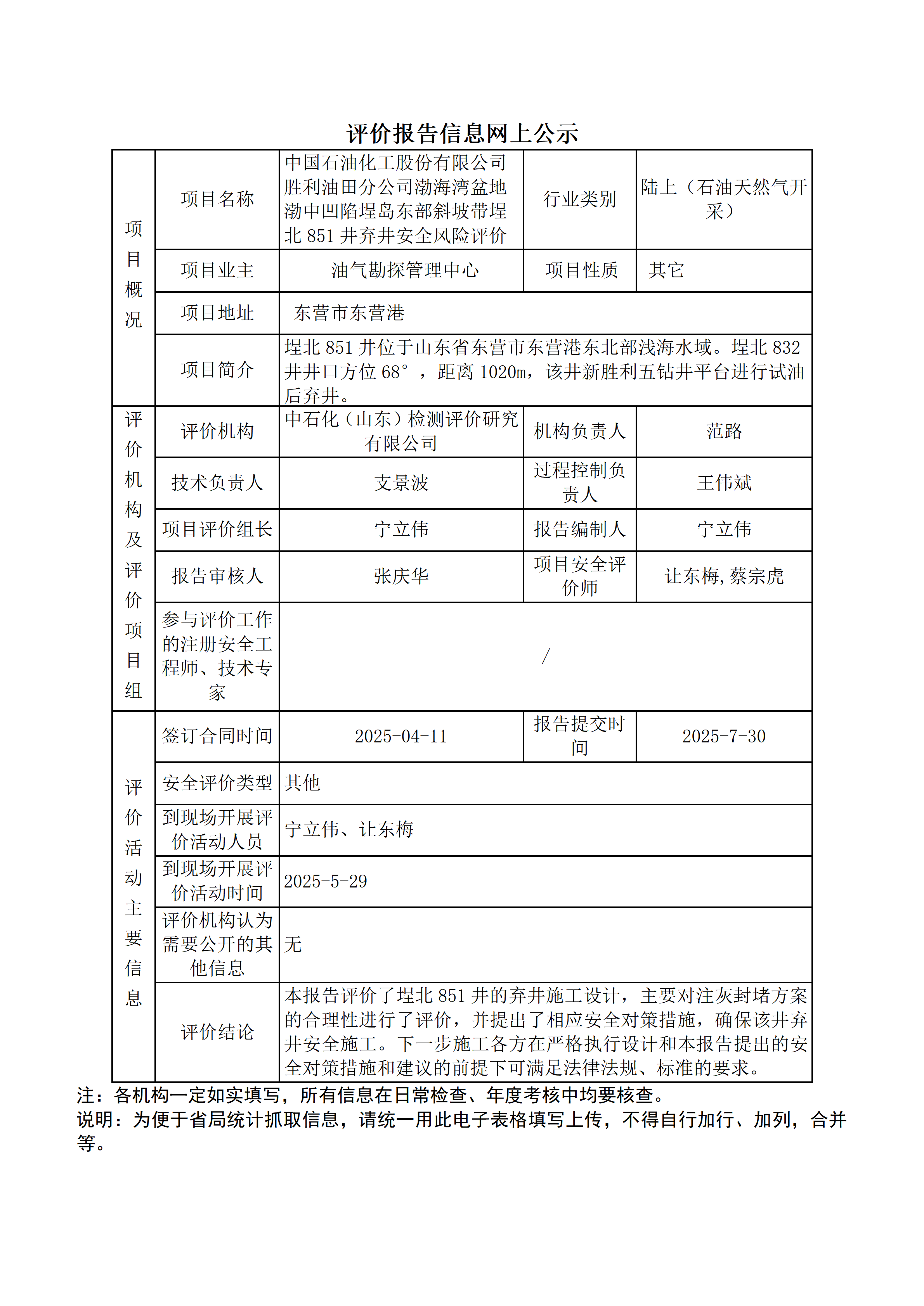
中国石油化工股份有限公司胜利油田分公司渤海湾盆地渤中凹陷埕岛东部斜坡带埕北851井弃井安全风险评价
页面内容
信息来源:
2025-10-30